20. LLN and CLT#
20.1. Overview#
This lecture illustrates two of the most important results in probability and statistics:
the law of large numbers (LLN) and
the central limit theorem (CLT).
These beautiful theorems lie behind many of the most fundamental results in econometrics and quantitative economic modeling.
The lecture is based around simulations that show the LLN and CLT in action.
We also demonstrate how the LLN and CLT break down when the assumptions they are based on do not hold.
This lecture will focus on the univariate case (the multivariate case is treated in a more advanced lecture).
We’ll need the following imports:
import matplotlib.pyplot as plt
import numpy as np
import scipy.stats as st
20.2. The law of large numbers#
We begin with the law of large numbers, which tells us when sample averages will converge to their population means.
20.2.1. The LLN in action#
Let’s see an example of the LLN in action before we go further.
Example 20.1
Consider a Bernoulli random variable \(X\) with parameter \(p\).
This means that \(X\) takes values in \(\{0,1\}\) and \(\mathbb P\{X=1\} = p\).
We can think of drawing \(X\) as tossing a biased coin where
the coin falls on “heads” with probability \(p\) and
the coin falls on “tails” with probability \(1-p\)
We set \(X=1\) if the coin is “heads” and zero otherwise.
The (population) mean of \(X\) is
We can generate a draw of \(X\) with scipy.stats (imported as st) as follows:
p = 0.8
X = st.bernoulli.rvs(p)
print(X)
1
In this setting, the LLN tells us if we flip the coin many times, the fraction of heads that we see will be close to the mean \(p\).
We use \(n\) to represent the number of times the coin is flipped.
Let’s check this:
n = 1_000_000
X_draws = st.bernoulli.rvs(p, size=n)
print(X_draws.mean()) # count the number of 1's and divide by n
0.800245
If we change \(p\) the claim still holds:
p = 0.3
X_draws = st.bernoulli.rvs(p, size=n)
print(X_draws.mean())
0.299223
Let’s connect this to the discussion above, where we said the sample average converges to the “population mean”.
Think of \(X_1, \ldots, X_n\) as independent flips of the coin.
The population mean is the mean in an infinite sample, which equals the expectation \(\mathbb E X\).
The sample mean of the draws \(X_1, \ldots, X_n\) is
In this case, it is the fraction of draws that equal one (the number of heads divided by \(n\)).
Thus, the LLN tells us that for the Bernoulli trials above
This is exactly what we illustrated in the code.
20.2.2. Statement of the LLN#
Let’s state the LLN more carefully.
Let \(X_1, \ldots, X_n\) be random variables, all of which have the same distribution.
These random variables can be continuous or discrete.
For simplicity we will
assume they are continuous and
let \(f\) denote their common density function
The last statement means that for any \(i\) in \(\{1, \ldots, n\}\) and any numbers \(a, b\),
(For the discrete case, we need to replace densities with probability mass functions and integrals with sums.)
Let \(\mu\) denote the common mean of this sample.
Thus, for each \(i\),
The sample mean is
The next theorem is called Kolmogorov’s strong law of large numbers.
Theorem 20.1
If \(X_1, \ldots, X_n\) are IID and \(\mathbb E |X|\) is finite, then
Here
IID means independent and identically distributed and
\(\mathbb E |X| = \int_{-\infty}^\infty |x| f(x) dx\)
20.2.4. Illustration#
Let’s illustrate the LLN using simulation.
When we illustrate it, we will use a key idea: the sample mean \(\bar X_n\) is itself a random variable.
The reason \(\bar X_n\) is a random variable is that it’s a function of the random variables \(X_1, \ldots, X_n\).
What we are going to do now is
pick some fixed distribution to draw each \(X_i\) from
set \(n\) to some large number
and then repeat the following three instructions.
generate the draws \(X_1, \ldots, X_n\)
calculate the sample mean \(\bar X_n\) and record its value in an array
sample_meansgo to step 1.
We will loop over these three steps \(m\) times, where \(m\) is some large integer.
The array sample_means will now contain \(m\) draws of the random variable \(\bar X_n\).
If we histogram these observations of \(\bar X_n\), we should see that they are clustered around the population mean \(\mathbb E X\).
Moreover, if we repeat the exercise with a larger value of \(n\), we should see that the observations are even more tightly clustered around the population mean.
This is, in essence, what the LLN is telling us.
To implement these steps, we will use functions.
Our first function generates a sample mean of size \(n\) given a distribution.
def draw_means(X_distribution, # The distribution of each X_i
n): # The size of the sample mean
# Generate n draws: X_1, ..., X_n
X_samples = X_distribution.rvs(size=n)
# Return the sample mean
return np.mean(X_samples)
Now we write a function to generate \(m\) sample means and histogram them.
def generate_histogram(X_distribution, n, m):
# Compute m sample means
sample_means = np.empty(m)
for j in range(m):
sample_means[j] = draw_means(X_distribution, n)
# Generate a histogram
fig, ax = plt.subplots()
ax.hist(sample_means, bins=30, alpha=0.5, density=True)
μ = X_distribution.mean() # Get the population mean
σ = X_distribution.std() # and the standard deviation
ax.axvline(x=μ, ls="--", c="k", label=fr"$\mu = {μ}$")
ax.set_xlim(μ - σ, μ + σ)
ax.set_xlabel(r'$\bar X_n$', size=12)
ax.set_ylabel('density', size=12)
ax.legend()
plt.show()
Now we call the function.
# pick a distribution to draw each $X_i$ from
X_distribution = st.norm(loc=5, scale=2)
# Call the function
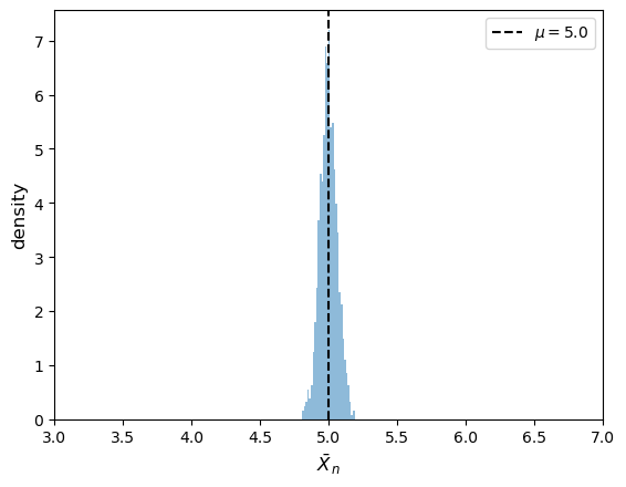
generate_histogram(X_distribution, n=1_000, m=1000)
We can see that the distribution of \(\bar X\) is clustered around \(\mathbb E X\) as expected.
Let’s vary n to see how the distribution of the sample mean changes.
We will use a violin plot to show the different distributions.
Each distribution in the violin plot represents the distribution of \(X_n\) for some \(n\), calculated by simulation.
def means_violin_plot(distribution,
ns = [1_000, 10_000, 100_000],
m = 10_000):
data = []
for n in ns:
sample_means = [draw_means(distribution, n) for i in range(m)]
data.append(sample_means)
fig, ax = plt.subplots()
ax.violinplot(data)
μ = distribution.mean()
ax.axhline(y=μ, ls="--", c="k", label=fr"$\mu = {μ}$")
labels=[fr'$n = {n}$' for n in ns]
ax.set_xticks(np.arange(1, len(labels) + 1), labels=labels)
ax.set_xlim(0.25, len(labels) + 0.75)
plt.subplots_adjust(bottom=0.15, wspace=0.05)
ax.set_ylabel('density', size=12)
ax.legend()
plt.show()
Let’s try with a normal distribution.
As \(n\) gets large, more probability mass clusters around the population mean \(\mu\).
Now let’s try with a Beta distribution.
We get a similar result.
20.3. Breaking the LLN#
We have to pay attention to the assumptions in the statement of the LLN.
If these assumptions do not hold, then the LLN might fail.
20.3.1. Infinite first moment#
As indicated by the theorem, the LLN can break when \(\mathbb E |X|\) is not finite.
We can demonstrate this using the Cauchy distribution.
The Cauchy distribution has the following property:
If \(X_1, \ldots, X_n\) are IID and Cauchy, then so is \(\bar X_n\).
This means that the distribution of \(\bar X_n\) does not eventually concentrate on a single number.
Hence the LLN does not hold.
The LLN fails to hold here because the assumption \(\mathbb E|X| < \infty\) is violated by the Cauchy distribution.
20.3.2. Failure of the IID condition#
The LLN can also fail to hold when the IID assumption is violated.
Example 20.2
In this case,
Therefore, the distribution of \(\bar X_n\) is \(N(0,1)\) for all \(n\)!
Does this contradict the LLN, which says that the distribution of \(\bar X_n\) collapses to the single point \(\mu\)?
No, the LLN is correct — the issue is that its assumptions are not satisfied.
In particular, the sequence \(X_1, \ldots, X_n\) is not independent.
Note
Although in this case the violation of IID breaks the LLN, there are situations where IID fails but the LLN still holds.
We will show an example in the exercise.
20.4. Central limit theorem#
Next, we turn to the central limit theorem (CLT), which tells us about the distribution of the deviation between sample averages and population means.
20.4.1. Statement of the theorem#
The central limit theorem is one of the most remarkable results in all of mathematics.
In the IID setting, it tells us the following:
Theorem 20.2
If \(X_1, \ldots, X_n\) is IID with common mean \(\mu\) and common variance \(\sigma^2 \in (0, \infty)\), then
Here \(\stackrel { d } {\to} N(0, \sigma^2)\) indicates convergence in distribution to a centered (i.e., zero mean) normal with standard deviation \(\sigma\).
The striking implication of the CLT is that for any distribution with finite second moment, the simple operation of adding independent copies always leads to a Gaussian(Normal) curve.
20.4.2. Simulation 1#
Since the CLT seems almost magical, running simulations that verify its implications is one good way to build understanding.
To this end, we now perform the following simulation
Choose an arbitrary distribution \(F\) for the underlying observations \(X_i\).
Generate independent draws of \(Y_n := \sqrt{n} ( \bar X_n - \mu )\).
Use these draws to compute some measure of their distribution — such as a histogram.
Compare the latter to \(N(0, \sigma^2)\).
Here’s some code that does exactly this for the exponential distribution \(F(x) = 1 - e^{- \lambda x}\).
(Please experiment with other choices of \(F\), but remember that, to conform with the conditions of the CLT, the distribution must have a finite second moment.)
# Set parameters
n = 250 # Choice of n
k = 1_000_000 # Number of draws of Y_n
distribution = st.expon(2) # Exponential distribution, λ = 1/2
μ, σ = distribution.mean(), distribution.std()
# Draw underlying RVs. Each row contains a draw of X_1,..,X_n
data = distribution.rvs((k, n))
# Compute mean of each row, producing k draws of \bar X_n
sample_means = data.mean(axis=1)
# Generate observations of Y_n
Y = np.sqrt(n) * (sample_means - μ)
# Plot
fig, ax = plt.subplots(figsize=(10, 6))
xmin, xmax = -3 * σ, 3 * σ
ax.set_xlim(xmin, xmax)
ax.hist(Y, bins=60, alpha=0.4, density=True)
xgrid = np.linspace(xmin, xmax, 200)
ax.plot(xgrid, st.norm.pdf(xgrid, scale=σ),
'k-', lw=2, label=r'$N(0, \sigma^2)$')
ax.set_xlabel(r"$Y_n$", size=12)
ax.set_ylabel(r"$density$", size=12)
ax.legend()
plt.show()
(Notice the absence of for loops — every operation is vectorized, meaning that the major calculations are all shifted to fast C code.)
The fit to the normal density is already tight and can be further improved by increasing n.
20.5. Exercises#
Exercise 20.1
Repeat the simulation above with the Beta distribution.
You can choose any \(\alpha > 0\) and \(\beta > 0\).
Solution to Exercise 20.1
# Set parameters
n = 250 # Choice of n
k = 1_000_000 # Number of draws of Y_n
distribution = st.beta(2,2) # We chose Beta(2, 2) as an example
μ, σ = distribution.mean(), distribution.std()
# Draw underlying RVs. Each row contains a draw of X_1,..,X_n
data = distribution.rvs((k, n))
# Compute mean of each row, producing k draws of \bar X_n
sample_means = data.mean(axis=1)
# Generate observations of Y_n
Y = np.sqrt(n) * (sample_means - μ)
# Plot
fig, ax = plt.subplots(figsize=(10, 6))
xmin, xmax = -3 * σ, 3 * σ
ax.set_xlim(xmin, xmax)
ax.hist(Y, bins=60, alpha=0.4, density=True)
ax.set_xlabel(r"$Y_n$", size=12)
ax.set_ylabel(r"$density$", size=12)
xgrid = np.linspace(xmin, xmax, 200)
ax.plot(xgrid, st.norm.pdf(xgrid, scale=σ), 'k-', lw=2, label=r'$N(0, \sigma^2)$')
ax.legend()
plt.show()
Exercise 20.2
At the start of this lecture we discussed Bernoulli random variables.
NumPy doesn’t provide a bernoulli function that we can sample from.
However, we can generate a draw of Bernoulli \(X\) using NumPy via
U = np.random.rand()
X = 1 if U < p else 0
print(X)
Explain why this provides a random variable \(X\) with the right distribution.
Solution to Exercise 20.2
We can write \(X\) as \(X = \mathbf 1\{U < p\}\) where \(\mathbf 1\) is the indicator function (i.e., 1 if the statement is true and zero otherwise).
Here we generated a uniform draw \(U\) on \([0,1]\) and then used the fact that
This means that \(X = \mathbf 1\{U < p\}\) has the right distribution.
Exercise 20.3
We mentioned above that LLN can still hold sometimes when IID is violated.
Let’s investigate this claim further.
Consider the AR(1) process
where \(\alpha, \beta, \sigma\) are constants and \(\epsilon_1, \epsilon_2, \ldots\) are IID and standard normal.
Suppose that
This process violates the independence assumption of the LLN (since \(X_{t+1}\) depends on the value of \(X_t\)).
However, the next exercise teaches us that LLN type convergence of the sample mean to the population mean still occurs.
Prove that the sequence \(X_1, X_2, \ldots\) is identically distributed.
Show that LLN convergence holds using simulations with \(\alpha = 0.8\), \(\beta = 0.2\).
Solution to Exercise 20.3
Q1 Solution
Regarding part 1, we claim that \(X_t\) has the same distribution as \(X_0\) for all \(t\).
To construct a proof, we suppose that the claim is true for \(X_t\).
Now we claim it is also true for \(X_{t+1}\).
Observe that we have the correct mean:
We also have the correct variance:
Finally, since both \(X_t\) and \(\epsilon_0\) are normally distributed and independent from each other, any linear combination of these two variables is also normally distributed.
We have now shown that
We can conclude this AR(1) process violates the independence assumption but is identically distributed.
Q2 Solution
σ = 10
α = 0.8
β = 0.2
n = 100_000
fig, ax = plt.subplots(figsize=(10, 6))
x = np.ones(n)
x[0] = st.norm.rvs(α/(1-β), α**2/(1-β**2))
ϵ = st.norm.rvs(size=n+1)
means = np.ones(n)
means[0] = x[0]
for t in range(n-1):
x[t+1] = α + β * x[t] + σ * ϵ[t+1]
means[t+1] = np.mean(x[:t+1])
ax.scatter(range(100, n), means[100:n], s=10, alpha=0.5)
ax.set_xlabel(r"$n$", size=12)
ax.set_ylabel(r"$\bar X_n$", size=12)
yabs_max = max(ax.get_ylim(), key=abs)
ax.axhline(y=α/(1-β), ls="--", lw=3,
label=r"$\mu = \frac{\alpha}{1-\beta}$",
color = 'black')
plt.legend()
plt.show()
We see the convergence of \(\bar x\) around \(\mu\) even when the independence assumption is violated.
20.2.3. Comments on the theorem#
What does the probability one statement in the theorem mean?
Let’s think about it from a simulation perspective, imagining for a moment that our computer can generate perfect random samples (although this isn’t strictly true).
Let’s also imagine that we can generate infinite sequences so that the statement \(\bar X_n \to \mu\) can be evaluated.
In this setting, (20.2) should be interpreted as meaning that the probability of the computer producing a sequence where \(\bar X_n \to \mu\) fails to occur is zero.