16. 特征值和特征向量#
16.1. 概述#
特征值和特征向量是线性代数中一个相对高级的话题。
同时,这些概念在以下领域非常有用:
经济建模(尤其是动态模型!)
统计学
应用数学的某些部分
机器学习
以及许多其他科学领域
在本讲座中,我们将解释特征值和特征向量的基础知识,并介绍诺伊曼级数引理。
我们假设学生已经熟悉矩阵,并理解矩阵代数的基础知识。
我们将使用以下导入:
import matplotlib.pyplot as plt
import numpy as np
from numpy.linalg import matrix_power
from matplotlib.lines import Line2D
from matplotlib.patches import FancyArrowPatch
from mpl_toolkits.mplot3d import proj3d
import matplotlib as mpl
FONTPATH = "fonts/SourceHanSerifSC-SemiBold.otf"
mpl.font_manager.fontManager.addfont(FONTPATH)
plt.rcParams['font.family'] = ['Source Han Serif SC']
16.2. 矩阵作为变换#
让我们从讨论一个关于矩阵的重要概念开始。
16.2.1. 将向量映射到向量#
有两种思考矩阵的方式:
将矩阵视为一个矩形的数字集合。
将矩阵视为一个将向量转换为新向量的映射(即函数)。
为了理解第二种观点,假设我们将一个 \(n \times m\) 矩阵 \(A\) 与一个 \(m \times 1\) 列向量 \(x\) 相乘,得到一个 \(n \times 1\) 列向量 \(y\):
如果我们固定 \(A\) 并考虑不同的 \(x\),我们可以将 \(A\) 理解为一个将 \(x\) 转换为 \(Ax\) 的映射。
因为 \(A\) 是 \(n \times m\) 的,所以它将 \(m\) 维向量转换为 \(n\) 维向量。
我们可以正式地将此写作 \(A \colon \mathbb{R}^m \rightarrow \mathbb{R}^n\)。
你可能会说,如果 \(A\) 是一个函数,那么我们应该写成 \(A(x) = y\) 而不是 \(Ax = y\),但后者的表示方法更为常见。
16.2.2. 方阵#
让我们将讨论限制在方阵上。
在上述讨论中,这意味着 \(m=n\),则 \(A\) 将 \(\mathbb R^n\) 映射到自身。
这表示 \(A\) 是一个 \(n \times n\) 矩阵,它将 \(\mathbb{R}^n\) 中的向量 \(x\) 映射(或”变换”)为同样在 \(\mathbb{R}^n\) 中的新向量 \(y=Ax\)。
以下是一个例子
Example 16.1
在这里,矩阵
将向量 \(x = \begin{bmatrix} 1 \\ 3 \end{bmatrix}\) 变换为向量 \(y = \begin{bmatrix} 5 \\ 2 \end{bmatrix}\)。
让我们用 Python 来可视化这个过程:
A = np.array([[2, 1],
[-1, 1]])
from math import sqrt
fig, ax = plt.subplots()
# 设置坐标轴通过原点
for spine in ['left', 'bottom']:
ax.spines[spine].set_position('zero')
for spine in ['right', 'top']:
ax.spines[spine].set_color('none')
ax.set(xlim=(-2, 6), ylim=(-2, 4), aspect=1)
vecs = ((1, 3), (5, 2))
c = ['r', 'black']
for i, v in enumerate(vecs):
ax.annotate('', xy=v, xytext=(0, 0),
arrowprops=dict(color=c[i],
shrink=0,
alpha=0.7,
width=0.5))
ax.text(0.2 + 1, 0.2 + 3, 'x=$(1,3)$')
ax.text(0.2 + 5, 0.2 + 2, 'Ax=$(5,2)$')
ax.annotate('', xy=(sqrt(10/29) * 5, sqrt(10/29) * 2), xytext=(0, 0),
arrowprops=dict(color='purple',
shrink=0,
alpha=0.7,
width=0.5))
ax.annotate('', xy=(1, 2/5), xytext=(1/3, 1),
arrowprops={'arrowstyle': '->',
'connectionstyle': 'arc3,rad=-0.3'},
horizontalalignment='center')
ax.text(0.8, 0.8, f'θ', fontsize=14)
plt.show()
我们可以这样理解 \(A\):
首先将 \(x\) 旋转某个角度 \(\theta\),然后
将其缩放某个标量 \(\gamma\) 以获得 \(x\) 的像 \(y\)。
16.3. 变换类型#
让我们来检查一些可以用矩阵执行的标准变换。
下面我们通过将向量视为点而不是箭头来可视化变换。
我们将给定一个矩阵并观察它如何变换
一个点阵网格和
位于 \(\mathbb{R}^2\) 中单位圆上的一组点。
为了构建这些变换,我们将使用两个函数,称为 grid_transform 和 circle_transform。
这些函数中的每一个都可视化一个特定的 \(2 \times 2\) 矩阵 \(A\) 的作用。
16.3.1. 缩放#
类似
的矩阵沿 x 轴将向量缩放 \(\alpha\) 倍,沿 y 轴缩放 \(\beta\) 倍。
这里我们举一个简单的例子,其中 \(\alpha = \beta = 3\) 。
16.3.2. 剪切#
类似
的”剪切”矩阵沿 x 轴拉伸向量,拉伸量与点的 y 坐标成比例。
16.3.3. 旋转#
类似
的矩阵被称为 旋转矩阵 。
这个矩阵将向量顺时针旋转角度 \(\theta\) 。
16.3.4. 置换#
置换矩阵
交换向量的坐标。
更多常见的变换矩阵示例可以在这里找到。
16.4. 矩阵乘法作为组合#
由于矩阵可以理解为将一个向量转换为另一个向量的函数,我们也可以将函数组合的概念应用于矩阵。
16.4.1. 线性组合#
考虑两个矩阵
当我们尝试对某个 \(2 \times 1\) 向量 \(x\) 求 \(ABx\) 时,输出会是什么?
我们可以观察到,对向量 \(x\) 应用变换 \(AB\) 与先对 \(x\) 应用 \(B\),然后对向量 \(Bx\) 应用 \(A\) 是相同的。
因此,矩阵乘积 \(AB\) 是矩阵变换 \(A\) 和 \(B\) 的复合函数。 这意味着先应用变换 \(B\),然后应用变换 \(A\)。
当我们将一个 \(n \times m\) 矩阵 \(A\) 与一个 \(m \times k\) 矩阵 \(B\) 相乘时,得到的矩阵乘积是一个 \(n \times k\) 矩阵 \(AB\)。
因此,如果 \(A\) 和 \(B\) 是变换, \(A \colon \mathbb{R}^m \to \mathbb{R}^n\) 且 \(B \colon \mathbb{R}^k \to \mathbb{R}^m\),那么 \(AB\) 将 \(\mathbb{R}^k\) 变换到 \(\mathbb{R}^n\)。
将矩阵乘法视为映射的组合有助于我们理解为什么在矩阵乘法下,\(AB\) 通常不等于 \(BA\)。
(毕竟,当我们使用复合函数时,顺序通常很重要。)
16.4.2. 示例#
设 \(A\) 为顺时针旋转 \(90^{\circ}\) 的矩阵,即 \(\begin{bmatrix} 0 & 1 \\ -1 & 0 \end{bmatrix}\) ,设 \(B\) 为沿 x 轴的剪切矩阵,即 \(\begin{bmatrix} 1 & 2 \\ 0 & 1 \end{bmatrix}\)。
我们将可视化当我们应用变换 \(AB\) 时点的网格如何变化,然后将其与变换 \(BA\) 进行比较。
A = np.array([[0, 1], # 顺时针旋转90度
[-1, 0]])
B = np.array([[1, 2], # 沿x-轴剪切
[0, 1]])
16.4.2.1. 剪切后旋转#
16.4.2.2. 旋转后剪切#
很显然,变换 \(AB\) 与变换 \(BA\) 是不同的。
16.5. 对固定映射进行迭代#
在经济学(尤其是动态建模)中,我们经常对重复应用固定矩阵所产生的变换感兴趣。
例如,给定一个向量 \(v\) 和一个矩阵 \(A\),我们希望可以研究以下序列:
让我们首先看一下在不同映射 \(A\) 下的迭代序列 \((A^k v)_{k \geq 0}\) 的例子。
def plot_series(A, v, n):
B = np.array([[1, -1],
[1, 0]])
fig, ax = plt.subplots()
ax.set(xlim=(-4, 4), ylim=(-4, 4))
ax.set_xticks([])
ax.set_yticks([])
for spine in ['left', 'bottom']:
ax.spines[spine].set_position('zero')
for spine in ['right', 'top']:
ax.spines[spine].set_color('none')
θ = np.linspace(0, 2 * np.pi, 150)
r = 2.5
x = r * np.cos(θ)
y = r * np.sin(θ)
x1 = x.reshape(1, -1)
y1 = y.reshape(1, -1)
xy = np.concatenate((x1, y1), axis=0)
ellipse = B @ xy
ax.plot(ellipse[0, :], ellipse[1, :], color='black',
linestyle=(0, (5, 10)), linewidth=0.5)
#初始化轨迹容器
colors = plt.cm.rainbow(np.linspace(0, 1, 20))
for i in range(n):
iteration = matrix_power(A, i) @ v
v1 = iteration[0]
v2 = iteration[1]
ax.scatter(v1, v2, color=colors[i])
if i == 0:
ax.text(v1+0.25, v2, f'$v$')
elif i == 1:
ax.text(v1+0.25, v2, f'$Av$')
elif 1 < i < 4:
ax.text(v1+0.25, v2, f'$A^{i}v$')
plt.show()
A = np.array([[sqrt(3) + 1, -2],
[1, sqrt(3) - 1]])
A = (1/(2*sqrt(2))) * A
v = (-3, -3)
n = 12
plot_series(A, v, n)
每次迭代后,向量变得更短,即更靠近原点。
在这种情况下,重复将向量乘以\(A\)会使向量”螺旋式地向内”。
B = np.array([[sqrt(3) + 1, -2],
[1, sqrt(3) - 1]])
B = (1/2) * B
v = (2.5, 0)
n = 12
plot_series(B, v, n)
在这里,每次迭代向量不会变长或变短。
在这种情况下,重复将向量乘以\(A\)只会使其”围绕一个椭圆旋转”。
B = np.array([[sqrt(3) + 1, -2],
[1, sqrt(3) - 1]])
B = (1/sqrt(2)) * B
v = (-1, -0.25)
n = 6
plot_series(B, v, n)
在这里,每次迭代向量趋向于变长,即离原点更远。
在这种情况下,重复将向量乘以\(A\)会使向量”螺旋式地向外”。
因此,我们观察到序列\((A^kv)_{k \geq 0}\)的行为取决于映射\(A\)本身。
现在我们讨论决定这种行为的\(A\)的性质。
16.6. 特征值#
在本节中,我们引入特征值和特征向量的概念。
16.6.1. 定义#
设 \(A\) 为 \(n \times n\) 的方阵。
如果存在标量 \(\lambda\) 和非零 \(n\) 维向量 \(v\) ,使得
则我们称 \(\lambda\) 为 \(A\)的 特征值 ,\(v\) 为相应的 特征向量。
因此,\(A\) 的特征向量是一个非零向量 \(v\),当映射 \(A\) 应用于它时,\(v\) 仅仅是被缩放。
下图显示了两个特征向量(蓝色箭头)及其在 \(A\) 下的像(红色箭头)。
如预期的那样,每个 \(v\) 的像 \(Av\) 只是原始向量的缩放。
from numpy.linalg import eig
A = [[1, 2],
[2, 1]]
A = np.array(A)
evals, evecs = eig(A)
evecs = evecs[:, 0], evecs[:, 1]
fig, ax = plt.subplots(figsize=(10, 8))
# 将坐标轴设置为通过原点
for spine in ['left', 'bottom']:
ax.spines[spine].set_position('zero')
for spine in ['right', 'top']:
ax.spines[spine].set_color('none')
# ax.grid(alpha=0.4)
xmin, xmax = -3, 3
ymin, ymax = -3, 3
ax.set(xlim=(xmin, xmax), ylim=(ymin, ymax))
# 绘制每个特征向量
for v in evecs:
ax.annotate('', xy=v, xytext=(0, 0),
arrowprops=dict(facecolor='blue',
shrink=0,
alpha=0.6,
width=0.5))
# 绘制每个特征向量
for v in evecs:
v = A @ v
ax.annotate('', xy=v, xytext=(0, 0),
arrowprops=dict(facecolor='red',
shrink=0,
alpha=0.6,
width=0.5))
# 绘制它们经过的直线
x = np.linspace(xmin, xmax, 3)
for v in evecs:
a = v[1] / v[0]
ax.plot(x, a * x, 'b-', lw=0.4)
plt.show()
16.6.2. 复数值#
到目前为止,我们对特征值和特征向量的定义似乎很直观。
但还有一个我们尚未提到的复杂情况:
在求解 \(Av = \lambda v\) 时,
\(\lambda\) 可以是复数,并且
\(v\) 可以是一个包含 n 个复数的向量。
我们将在下面看到一些例子。
16.6.3. 一些数学细节#
我们为有兴趣的读者注明一些数学细节。(其他读者可以跳到下一节。)
特征值方程等价于 \((A - \lambda I) v = 0\)。
只有当 \(A - \lambda I\) 的列线性相关时,这个方程才有非零解 \(v\)。
这反过来等价于行列式为零。
因此,要找到所有特征值,我们可以寻找使 \(A - \lambda I\) 的行列式为零的 \(\lambda\)。
这个问题可以表示为求解一个 \(\lambda\) 的 n 次多项式的根。
这进而意味着在复平面上存在 n 个解,尽管有些可能是重复的。
16.6.4. 事实#
关于方阵 \(A\) 的特征值,有一些很好的事实:
\(A\) 的行列式等于其特征值的乘积
\(A\) 的迹(主对角线上元素的和)等于其特征值的和
如果 \(A\) 是对称的,那么它的所有特征值都是实数
如果 \(A\) 可逆,且 \(\lambda_1, \ldots, \lambda_n\) 是它的特征值,那么 \(A^{-1}\) 的特征值是 \(1/\lambda_1, \ldots, 1/\lambda_n\)。
最后一个陈述的一个推论是,当且仅当矩阵的所有特征值都非零时,该矩阵才是可逆的。
16.6.5. 计算#
使用 NumPy,我们可以按如下方式求解矩阵的特征值和特征向量
from numpy.linalg import eig
A = ((1, 2),
(2, 1))
A = np.array(A)
evals, evecs = eig(A)
evals # 特征值
array([ 3., -1.])
evecs # 特征向量
array([[ 0.70710678, -0.70710678],
[ 0.70710678, 0.70710678]])
请注意,evecs 的列是特征向量。
由于特征向量的任何标量倍数都是具有相同特征值的特征向量(可以试着验证一下),eig 程序将每个特征向量的长度归一化为1。
映射 \(A\) 的特征向量和特征值决定了当我们反复乘以 \(A\) 时,向量 \(v\) 如何被变换。
这一点将在后面进一步讨论。
16.7. 诺伊曼级数引理#
在本节中,我们将介绍一个关于矩阵级数的著名结果,它在经济学中有许多应用。
16.7.1. 标量级数#
以下是关于级数的一个基本结果:
如果 \(a\) 是一个数,且 \(|a| < 1\),那么
对于一维线性方程 \(x = ax + b\),其中 x 未知,我们可以得出解 \(x^{*}\) 由以下给出:
16.7.2. 矩阵级数#
这个想法在矩阵设置中也有一个推广。
考虑方程组 \(x = Ax + b\),其中 \(A\) 是一个 \(n \times n\) 的方阵,\(x\) 和 \(b\) 都是 \(\mathbb{R}^n\) 中的列向量。
使用矩阵代数,我们可以得出这个方程组的解由以下给出:
什么条件保证了存在唯一的向量 \(x^{*}\) 满足方程 (16.2)?
以下是泛函分析中的一个基本结果,它将 (16.1) 推广到多变量情况。
Theorem 16.1 (诺伊曼级数引理)
设 \(A\) 为方阵,\(A^k\) 为 \(A\) 的 \(k\) 次幂。 设 \(r(A)\) 为 \(A\) 的谱半径,定义为 \(\max_i |\lambda_i|\),其中
\(\{\lambda_i\}_i\) 是 \(A\) 的特征值集,且
\(|\lambda_i|\) 是复数 \(\lambda_i\) 的模
诺伊曼定理陈述如下:如果 \(r(A) < 1\),那么 \(I - A\) 是可逆的,且
我们可以在以下例子中看到诺伊曼级数引理的应用。
A = np.array([[0.4, 0.1],
[0.7, 0.2]])
evals, evecs = eig(A) #求出特征值和特征向量
r = max(abs(λ) for λ in evals) # 计算谱半径
print(r)
0.5828427124746189
获得的谱半径 \(r(A)\) 小于1。
因此,我们可以应用诺伊曼级数引理来求 \((I-A)^{-1}\)。
I = np.identity(2) # 2 x 2 单位矩阵
B = I - A
B_inverse = np.linalg.inv(B) # 直接求逆
A_sum = np.zeros((2, 2)) # A 的幂级数和
A_power = I
for i in range(50):
A_sum += A_power
A_power = A_power @ A
让我们检查求和方法和逆序方法的结果是否相等。
np.allclose(A_sum, B_inverse)
True
虽然我们在 \(k = 50\) 时截断了无限级数,但两种方法给出了相同的结果,这体现了诺伊曼级数引理的结论。
16.8. 练习#
Exercise 16.1
幂迭代法是一种用于寻找可对角化矩阵最大绝对特征值的方法。
该方法从一个随机向量 \(b_0\) 开始,重复地对其应用矩阵 \(A\)
关于该方法的详细讨论可以在这里找到。
在这个练习中,首先实现幂迭代方法,并用它来找出最大绝对特征值及其对应的特征向量。
然后可视化收敛过程。
Solution to Exercise 16.1
这里有一个解决方案。
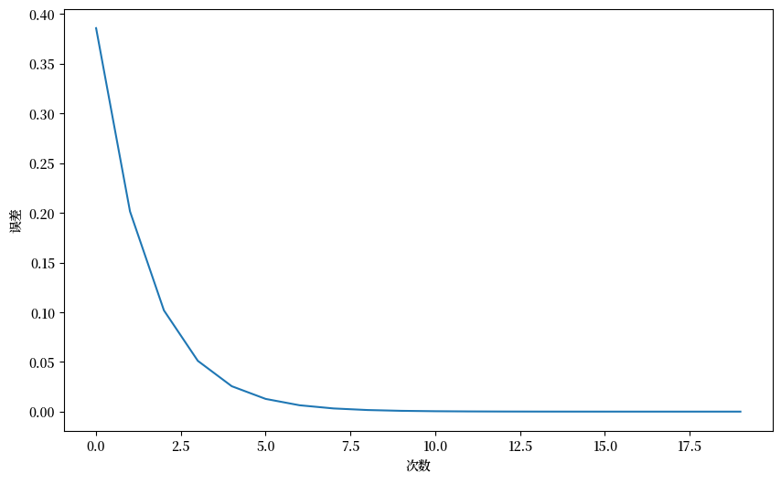
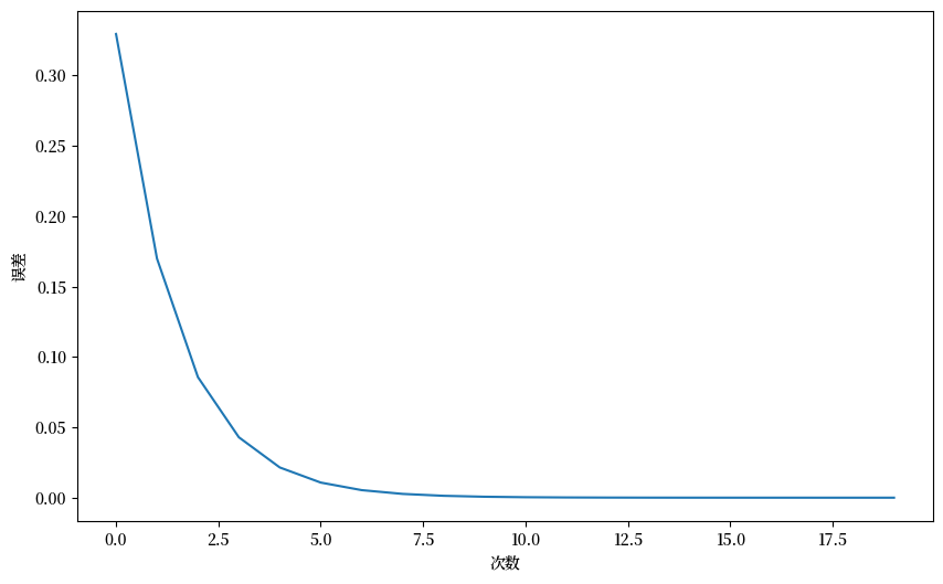
我们首先研究特征向量近似值与真实特征向量之间的距离。
# 定义矩阵A
A = np.array([[1, 0, 3],
[0, 2, 0],
[3, 0, 1]])
num_iters = 20
# 定义一个随机的初始向量 b
b = np.random.rand(A.shape[1])
# 获取矩阵A的主特征向量
eigenvector = np.linalg.eig(A)[1][:, 0]
errors = []
res = []
# 幂迭代循环
for i in range(num_iters):
# Multiply b by A
b = A @ b
# 归一化b
b = b / np.linalg.norm(b)
# 将b添加到特征向量近似值列表中
res.append(b)
err = np.linalg.norm(np.array(b)
- eigenvector)
errors.append(err)
greatest_eigenvalue = np.dot(A @ b, b) / np.dot(b, b)
print(f'近似的最大绝对特征值是 \
{greatest_eigenvalue:.2f}')
print('真实的特征值是', np.linalg.eig(A)[0])
# 绘制每次迭代的特征向量近似值
plt.figure(figsize=(10, 6))
plt.xlabel('次数')
plt.ylabel('误差')
_ = plt.plot(errors)
近似的最大绝对特征值是 4.00
真实的特征值是 [ 4. -2. 2.]
Fig. 16.1 Power iteration#
然后我们可以观察特征向量近似值的轨迹。
# 设置3D图形和坐标轴
fig = plt.figure()
ax = fig.add_subplot(111, projection='3d')
# 绘制特征向量
ax.scatter(eigenvector[0],
eigenvector[1],
eigenvector[2],
color='r', s=80)
for i, vec in enumerate(res):
ax.scatter(vec[0], vec[1], vec[2],
color='b',
alpha=(i+1)/(num_iters+1),
s=80)
ax.set_xlabel('x')
ax.set_ylabel('y')
ax.set_zlabel('z')
ax.tick_params(axis='both', which='major', labelsize=7)
points = [plt.Line2D([0], [0], linestyle='none',
c=i, marker='o') for i in ['r', 'b']]
ax.legend(points, ['真正的特征向量',
r'近似的特征向量 ($b_k$)'])
ax.set_box_aspect(aspect=None, zoom=0.8)
plt.show()
Fig. 16.2 Power iteration trajectory#
Exercise 16.2
我们已经讨论了向量 \(v\) 经过矩阵 \(A\) 变换后的轨迹。
考虑矩阵 \(A = \begin{bmatrix} 1 & 2 \\ 1 & 1 \end{bmatrix}\) 和向量 \(v = \begin{bmatrix} 2 \\ -2 \end{bmatrix}\)。
尝试计算向量 \(v\) 经过矩阵 \(A\) 变换 \(n=4\) 次迭代后的轨迹,并绘制结果。
Solution to Exercise 16.2
A = np.array([[1, 2],
[1, 1]])
v = (0.4, -0.4)
n = 11
# 计算特征值和特征向量
eigenvalues, eigenvectors = np.linalg.eig(A)
print(f'特征值:\n {eigenvalues}')
print(f'特征向量:\n {eigenvectors}')
plot_series(A, v, n)
结果似乎收敛于矩阵 \(A\) 最大特征值对应的特征向量。
让我们使用向量场来可视化矩阵 \(A\) 带来的变换。 (这是线性代数中的一个较高级话题,如果你对数学感到足够自信和感兴趣的话,可以继续往下学习。)
# 创建格点
x, y = np.meshgrid(np.linspace(-5, 5, 15),
np.linspace(-5, 5, 20))
#将矩阵A应用于向量场中的每个点
vec_field = np.stack([x, y])
u, v = np.tensordot(A, vec_field, axes=1)
# 绘制转换后的向量场
c = plt.streamplot(x, y, u - x, v - y,
density=1, linewidth=None, color='#A23BEC')
c.lines.set_alpha(0.5)
c.arrows.set_alpha(0.5)
# 绘制特征向量
origin = np.zeros((2, len(eigenvectors)))
parameters = {'color': ['b', 'g'], 'angles': 'xy',
'scale_units': 'xy', 'scale': 0.1, 'width': 0.01}
plt.quiver(*origin, eigenvectors[0],
eigenvectors[1], **parameters)
plt.quiver(*origin, - eigenvectors[0],
- eigenvectors[1], **parameters)
colors = ['b', 'g']
lines = [Line2D([0], [0], color=c, linewidth=3) for c in colors]
labels = ["2.4 特征空间", "0.4 特征空间"]
plt.legend(lines, labels, loc='center left',
bbox_to_anchor=(1, 0.5))
plt.xlabel("x")
plt.ylabel("y")
plt.grid()
plt.gca().set_aspect('equal', adjustable='box')
plt.show()
Fig. 16.3 收敛于特征向量#
请注意,向量场收敛于\(A\)的最大特征值对应的特征向量,并从\(A\)的最小特征值对应的特征向量发散。
实际上,特征向量也是矩阵\(A\)拉伸或压缩空间的方向。
具体来说,最大特征值对应的特征向量是矩阵\(A\)最大程度拉伸空间的方向。
我们将在接下来的练习中看到更多有趣的例子。
Exercise 16.3
之前,我们展示了向量\(v\)被三种不同矩阵\(A\)变换后的轨迹。
使用前面练习中的可视化来解释向量\(v\)被这三种不同矩阵\(A\)变换后的轨迹。
Solution to Exercise 16.3
以下是其中一种解法。
figure, ax = plt.subplots(1, 3, figsize=(15, 5))
A = np.array([[sqrt(3) + 1, -2],
[1, sqrt(3) - 1]])
A = (1/(2*sqrt(2))) * A
B = np.array([[sqrt(3) + 1, -2],
[1, sqrt(3) - 1]])
B = (1/2) * B
C = np.array([[sqrt(3) + 1, -2],
[1, sqrt(3) - 1]])
C = (1/sqrt(2)) * C
examples = [A, B, C]
for i, example in enumerate(examples):
M = example
# 计算特征向量和特征值
eigenvalues, eigenvectors = np.linalg.eig(M)
print(f'实例 {i+1}:\n')
print(f'特征值:\n {eigenvalues}')
print(f'特征向量:\n {eigenvectors}\n')
eigenvalues_real = eigenvalues.real
eigenvectors_real = eigenvectors.real
# 创建格点
x, y = np.meshgrid(np.linspace(-20, 20, 15),
np.linspace(-20, 20, 20))
# 将矩阵A应用于向量场中的每个点
vec_field = np.stack([x, y])
u, v = np.tensordot(M, vec_field, axes=1)
# 绘制转换后的向量场
c = ax[i].streamplot(x, y, u - x, v - y, density=1,
linewidth=None, color='#A23BEC')
c.lines.set_alpha(0.5)
c.arrows.set_alpha(0.5)
# 绘制特征向量
parameters = {'color': ['b', 'g'], 'angles': 'xy',
'scale_units': 'xy', 'scale': 1,
'width': 0.01, 'alpha': 0.5}
origin = np.zeros((2, len(eigenvectors)))
ax[i].quiver(*origin, eigenvectors_real[0],
eigenvectors_real[1], **parameters)
ax[i].quiver(*origin,
- eigenvectors_real[0],
- eigenvectors_real[1],
**parameters)
ax[i].set_xlabel("x-axis")
ax[i].set_ylabel("y-axis")
ax[i].grid()
ax[i].set_aspect('equal', adjustable='box')
plt.show()
实例 1:
特征值:
[0.61237244+0.35355339j 0.61237244-0.35355339j]
特征向量:
[[0.81649658+0.j 0.81649658-0.j ]
[0.40824829-0.40824829j 0.40824829+0.40824829j]]
实例 2:
特征值:
[0.8660254+0.5j 0.8660254-0.5j]
特征向量:
[[0.81649658+0.j 0.81649658-0.j ]
[0.40824829-0.40824829j 0.40824829+0.40824829j]]
实例 3:
特征值:
[1.22474487+0.70710678j 1.22474487-0.70710678j]
特征向量:
[[0.81649658+0.j 0.81649658-0.j ]
[0.40824829-0.40824829j 0.40824829+0.40824829j]]
Fig. 16.4 三个不同矩阵的向量场#
这些向量场解释了为什么我们之前观察到向量\(v\)被矩阵\(A\)反复相乘后的轨迹。
这里展示的模式是因为我们有复数特征值和特征向量。
我们可以使用从stackoverflow获取的Arrow3D类来为其中一个矩阵绘制复平面。
class Arrow3D(FancyArrowPatch):
def __init__(self, xs, ys, zs, *args, **kwargs):
super().__init__((0, 0), (0, 0), *args, **kwargs)
self._verts3d = xs, ys, zs
def do_3d_projection(self):
xs3d, ys3d, zs3d = self._verts3d
xs, ys, zs = proj3d.proj_transform(xs3d, ys3d, zs3d,
self.axes.M)
self.set_positions((0.1*xs[0], 0.1*ys[0]),
(0.1*xs[1], 0.1*ys[1]))
return np.min(zs)
eigenvalues, eigenvectors = np.linalg.eig(A)
#为向量场创建网格
x, y = np.meshgrid(np.linspace(-2, 2, 15),
np.linspace(-2, 2, 15))
# 计算向量场(实部和虚部)
u_real = A[0][0] * x + A[0][1] * y
v_real = A[1][0] * x + A[1][1] * y
u_imag = np.zeros_like(x)
v_imag = np.zeros_like(y)
# 创建3D图像
fig = plt.figure()
ax = fig.add_subplot(111, projection='3d')
vlength = np.linalg.norm(eigenvectors)
ax.quiver(x, y, u_imag, u_real-x, v_real-y, v_imag-u_imag,
colors='b', alpha=0.3, length=.2,
arrow_length_ratio=0.01)
arrow_prop_dict = dict(mutation_scale=5,
arrowstyle='-|>', shrinkA=0, shrinkB=0)
# 绘制3D特征向量
for c, i in zip(['b', 'g'], [0, 1]):
a = Arrow3D([0, eigenvectors[0][i].real],
[0, eigenvectors[1][i].real],
[0, eigenvectors[1][i].imag],
color=c, **arrow_prop_dict)
ax.add_artist(a)
# 设置坐标轴标签和标题
ax.set_xlabel('x')
ax.set_ylabel('y')
ax.set_zlabel('Im')
ax.set_box_aspect(aspect=None, zoom=0.8)
plt.draw()
plt.show()
Fig. 16.5 向量场的三维图(复平面)#













