19. 大数定律与中心极限定理#
19.1. 概述#
本讲座展示了概率统计中两个最重要的结果:
大数定律(LLN)和
中心极限定理(CLT)。
这些美丽的定理是许多计量经济学和定量经济模型的基础。
本讲座围绕模拟进行,用实践展示大数定律和中心极限定理的核心思想。
我们还将演示当假设不成立时,大数定律和中心极限定理会如何失效。
本讲将关注单变量情况(多变量情况我们在更高级的讲座中讨论)。
我们将需要以下导入:
import matplotlib.pyplot as plt
import matplotlib as mpl
import numpy as np
import scipy.stats as st
import matplotlib as mpl
FONTPATH = "fonts/SourceHanSerifSC-SemiBold.otf"
mpl.font_manager.fontManager.addfont(FONTPATH)
plt.rcParams['font.family'] = ['Source Han Serif SC']
19.2. 大数定律#
我们从大数定律开始讲起,该定律说明在什么条件下样本均值会收敛到它们的总体均值。
19.2.1. 大数定律的应用#
在我们进一步讨论之前,让我们看一个大数定律的例子。
Example 19.1
考虑一个参数为 \(p\) 的伯努利随机变量 \(X\)。
这意味着 \(X\) 的取值在 \(\{0,1\}\) 中,且 \(\mathbb P\{X=1\} = p\)。
我们可以将抽取 \(X\) 想象为抛掷一个有偏的硬币,其中
硬币落在“正面”的概率为 \(p\),
硬币落在“反面”的概率为 \(1-p\)。
如果硬币是“正面”,我们设 \(X=1\),否则为零。
\(X\) 的(总体)均值为
我们可以使用 scipy.stats(导入为 st)生成一个 \(X\) 的抽样,如下:
p = 0.8
X = st.bernoulli.rvs(p)
print(X)
1
在这个场景中,大数定律告诉我们,如果我们多次投掷硬币,硬币落在“正面”的比例将接近均值 \(p\)。
我们使用 \(n\) 来表示投掷硬币的次数。
让我们查看一下实验的结果:
n = 1_000_000
X_draws = st.bernoulli.rvs(p, size=n)
print(X_draws.mean()) # 计算1的个数并除以n
0.799399
如果我们改变 \(p\),这个说法仍然成立:
p = 0.3
X_draws = st.bernoulli.rvs(p, size=n)
print(X_draws.mean())
0.300266
让我们将这个讨论与我们前面说的样本均值收敛于“总体均值”联系起来。
想象 \(X_1, \ldots, X_n\) 是独立的投掷硬币行为。
总体均值是在无限样本中的平均值,等于期望 \(\mathbb E X\)。
抽样的样本均值 \(X_1, \ldots, X_n\) 是
在这种情况下,它是等于一的抽样的比例(硬币落在“正面”的次数除以 \(n\))。
因此,大数定律告诉我们对于上述伯努利试验
这正是我们在代码中演示的。
19.2.2. 大数定律的陈述#
让我们更仔细地阐述大数定律(Law of Large Number, LLN)。
设 \(X_1, \ldots, X_n\) 是随机变量,它们都具有相同的分布。
这些随机变量可以是连续的或离散的。
为简单起见,我们将:
假设它们是连续的,并且
让 \(f\) 表示它们的共同密度函数
最后这个说法意味着,对于 \(\{1, \ldots, n\}\) 中的任何 \(i\) 和任何数 \(a, b\),
(对于离散情况,我们需要用概率质量函数替换概率密度函数,并用求和替换积分。)
让 \(\mu\) 表示这个样本的共同平均值。
因此,对于每个 \(i\),
样本均值是
接下来的定理称为柯尔莫哥洛夫强大数律。
Theorem 19.1
如果 \(X_1, \ldots, X_n\) 是独立同分布(IID)的,且 \(\mathbb E |X|\) 是有限的,则
这里
IID 表示独立同分布,并且
\(\mathbb E |X| = \int_{-\infty}^\infty |x| f(x) dx\)
19.2.3. 关于定理的评论#
定理中的概率为一是什么意思?
我们尝试从模拟的角度来考虑,假设一下我们的计算机可以生成完美的随机样本(尽管事实上这并非严格真实)。
同时假设我们可以生成无限序列,从而使得 \(\bar X_n \to \mu\) 能够得到评估。
在这种设置下,(19.2) 应该被理解为计算机生成一个没有满足 \(\bar X_n \to \mu\) 的序列的概率是零。
19.2.4. 示例说明#
让我们使用模拟来说明大数定律。
在说明它时,我们将使用一个关键思想:样本均值 \(\bar X_n\) 本身是一个随机变量。
\(\bar X_n\) 是随机变量的原因是它是随机变量 \(X_1, \ldots, X_n\) 的函数。
我们现在要做的是:
选择一些固定的分布来抽取每个 \(X_i\)
将 \(n\) 设置为一个较大的数字
然后重复以下三个步骤:
生成抽样 \(X_1, \ldots, X_n\)
计算样本均值 \(\bar X_n\) 并在数组
sample_means中记录其值返回步骤 1。
我们将循环这三个步骤 \(m\) 次,其中 \(m\) 是一个较大的整数。
数组 sample_means 现在将包含 \(m\) 次抽取的随机变量 \(\bar X_n\)。
如果我们对 \(\bar X_n\) 的这些观测值做直方图,我们应该看到它们聚集在总体均值 \(\mathbb E X\) 周围。
此外,如果我们在更大的 \(n\) 值下重复这个练习,我们应该看到观测结果更紧密地聚集在总体均值周围。
这实质上就是大数定律告诉我们的内容。
为了实现这些步骤,我们将使用几个函数。
我们的第一个函数生成给定分布的大小为 \(n\) 的样本均值。
def draw_means(X_distribution, # 各个 X_i 的分布
n): # 样本均值的大小
# 生成 n 次抽样:X_1, ..., X_n
X_samples = X_distribution.rvs(size=n)
# 返回样本均值
return np.mean(X_samples)
现在我们写一个函数来生成 \(m\) 个样本均值并绘制它们的直方图。
def generate_histogram(X_distribution, n, m):
# 计算 m 个样本均值
sample_means = np.empty(m)
for j in range(m):
sample_means[j] = draw_means(X_distribution, n)
# 生成一个直方图
fig, ax = plt.subplots()
ax.hist(sample_means, bins=30, alpha=0.5, density=True)
μ = X_distribution.mean() # 获取总体均值
σ = X_distribution.std() # 及标准偏差
ax.axvline(x=μ, ls="--", c="k", label=fr"$\mu = {μ}$")
ax.set_xlim(μ - σ, μ + σ)
ax.set_xlabel(r'$\bar X_n$', size=12)
ax.set_ylabel('密度', size=12)
ax.legend()
plt.show()
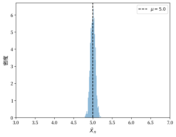
现在我们调用这个函数。
# 选择一个分布来绘制每个 $X_i$
X_distribution = st.norm(loc=5, scale=2)
# 调用函数
generate_histogram(X_distribution, n=1_000, m=1000)
我们可以看到 \(\bar X\) 的分布像预期的那样围绕 \(\mathbb E X\) 聚集。
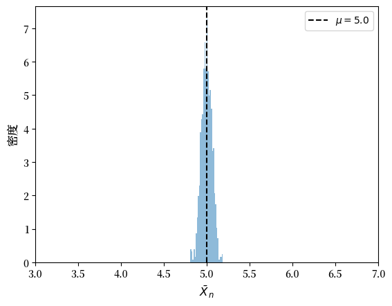
让我们改变 n 来看样本均值的分布是如何变化的。
我们将使用小提琴图来显示不同的分布。
小提琴图中的每一个分布代表着通过模拟计算得到的某个 \(n\) 的 \(X_n\) 分布。
def means_violin_plot(distribution,
ns = [1_000, 10_000, 100_000],
m = 10_000):
data = []
for n in ns:
sample_means = [draw_means(distribution, n) for i in range(m)]
data.append(sample_means)
fig, ax = plt.subplots()
ax.violinplot(data)
μ = distribution.mean()
ax.axhline(y=μ, ls="--", c="k", label=fr"$\mu = {μ}$")
labels=[fr'$n = {n}$' for n in ns]
ax.set_xticks(np.arange(1, len(labels) + 1), labels=labels)
ax.set_xlim(0.25, len(labels) + 0.75)
plt.subplots_adjust(bottom=0.15, wspace=0.05)
ax.set_ylabel('密度', size=12)
ax.legend()
plt.show()
我们来试试正态分布。
随着 \(n\) 的增大,更多的概率质量聚集在总体均值 \(\mu\) 附近。
现在我们试试 Beta 分布。
我们得到了类似的结果。
19.3. 打破大数定律#
我们必须关注大数定律陈述中的假设。
如果这些假设不成立,那么大数定律可能会不成立。
19.3.1. 无限的一阶矩#
如定理所示,当 \(\mathbb E |X|\) 不是有限的时候,大数定律可以不成立。
我们可以使用柯西分布来证明这一点。
柯西分布具有以下性质:
如果 \(X_1, \ldots, X_n\) 是独立同分布且符合柯西分布,那么 \(\bar X_n\) 也符合柯西分布。
这意味着 \(\bar X_n\) 的分布最终不会集中在某一个数字上。
因此大数定律不成立。
这里大数定律不成立是因为柯西分布违反了假设 \(\mathbb E|X| < \infty\)。
19.3.2. IID 条件的失效#
大数定律可能因违反 IID 假设而不成立。
Example 19.2
在这种情况下,
因此,对所有 \(n\) ,\(\bar{X}_n\) 的分布都是 \(N(0,1)\)!
这是否与表明 \(\bar{X}_n\) 的分布将收敛至单点 \(\mu\) 的大数定律相矛盾?
不,LLN 是正确的——问题在于其假设未被满足。
特别是,序列 \(X_1, \ldots, X_n\) 不是独立的。
19.4. 中心极限定理#
接下来,我们来讨论中心极限定理(Central Limit Theorem, CLT),它告诉我们样本均值与总体均值之间的偏差的分布情况。
19.4.1. 定理的陈述#
中心极限定理是数学中最了不起的结果之一。
在独立同分布(IID)的设定下,它告诉我们以下内容:
Theorem 19.2
如果 \(X_1, \ldots, X_n\) 是 IID,具有共同的均值 \(\mu\) 和共同的方差 \(\sigma^2 \in (0, \infty)\),那么
这里的 \(\stackrel { d } { \to } N(0, \sigma^2)\) 表示分布收敛到以 0 为均值且标准差为 \(\sigma\) 的正态分布。
CLT 的惊人含义是,对于任何具有有限二阶矩的分布,简单地添加独立样本总是会得到高斯(正态)曲线。
19.4.2. 模拟 1#
由于中心极限定理几乎像魔法一样,运行验证其含义的模拟是辅助理解的好方法。
为此,我们现在进行以下模拟:
为基本观察值 \(X_i\) 选择一个任意分布 \(F\)。
生成独立的 \(Y_n := \sqrt{n} (\bar{X}_n - \mu)\) 的抽取。
使用这些抽取来计算它们的分布的某些度量值——例如直方图。
将后者与 \(N(0, \sigma^2)\) 进行比较。
下面的代码正是为指数分布 \(F(x) = 1 - e^{- \lambda x}\) 执行了这一操作。
(请尝试使用其他分布\(F\) ,但请记住,为了符合中心极限定理的条件,分布必须有有限的二阶矩。)
# 设定参数
n = 250 # n 的选择
k = 1_000_000 # Y_n 的抽取次数
distribution = st.expon(2) # 指数分布,λ = 1/2
μ, σ = distribution.mean(), distribution.std()
# 抽取底层随机变量。每行包含一次抽取的 X_1, ..., X_n
data = distribution.rvs((k, n))
# 计算每行的均值,生成 k 次抽取的 \bar{X}_n
sample_means = data.mean(axis=1)
# 生成 Y_n 的观察值
Y = np.sqrt(n) * (sample_means - μ)
# 绘图
fig, ax = plt.subplots(figsize=(10, 6))
xmin, xmax = -3 * σ, 3 * σ
ax.set_xlim(xmin, xmax)
ax.hist(Y, bins=60, alpha=0.4, density=True)
xgrid = np.linspace(xmin, xmax, 200)
ax.plot(xgrid, st.norm.pdf(xgrid, scale=σ),
'k-', lw=2, label=r'$N(0, \sigma^2)$')
ax.set_xlabel(r"$Y_n$", size=12)
ax.set_ylabel("密度", size=12)
ax.legend()
plt.show()
(注意这里没有 for 循环——所有的操作都是矢量化的,意味着主要计算都转移到了快速的 C 代码上。)
通过增加 n,我们会越来越接近正态分布。
19.5. 练习#
Solution to Exercise 19.1
# 设置参数
n = 250 # 选择 n 的值
k = 1_000_000 # Y_n 的抽样次数
distribution = st.beta(2,2) # 这里选择 Beta(2, 2) 作为示例
μ, σ = distribution.mean(), distribution.std()
# 抽取底层随机变量。每行包含一次抽取的 X_1,..,X_n
data = distribution.rvs((k, n))
# 计算每行的均值,生成 k 次 \bar X_n 的抽样
sample_means = data.mean(axis=1)
# 生成 Y_n 的观测值
Y = np.sqrt(n) * (sample_means - μ)
# 绘图
fig, ax = plt.subplots(figsize=(10, 6))
xmin, xmax = -3 * σ, 3 * σ
ax.set_xlim(xmin, xmax)
ax.hist(Y, bins=60, alpha=0.4, density=True)
ax.set_xlabel(r"$Y_n$", size=12)
ax.set_ylabel("密度", size=12)
xgrid = np.linspace(xmin, xmax, 200)
ax.plot(xgrid, st.norm.pdf(xgrid, scale=σ), 'k-', lw=2, label=r'$N(0, \sigma^2)$')
ax.legend()
plt.show()
Exercise 19.2
在这次讲座开始时,我们讨论了伯努利随机变量。
NumPy没有提供我们可以从中采样的bernoulli函数。
但是,我们可以通过NumPy生成伯努利\(X\)的抽样,使用以下方式:
U = np.random.rand()
X = 1 if U < p else 0
print(X)
解释为什么这行代码可以提供一个具有正确分布的随机变量\(X\)。
Solution to Exercise 19.2
我们可以将\(X\)写为\(X = \mathbf 1\{U < p\}\),其中\(\mathbf 1\)是 指示函数(即, 如果语句为真则为1,否则为0)。
这里我们生成了一个在\([0,1]\)上均匀分布的\(U\),然后使用了以下事实:
这意味着\(X = \mathbf 1\{U < p\}\)具有正确的分布。
Exercise 19.3
我们上面提到即使违反IID条件,大数定律有时仍然成立。
让我们进一步探讨这个说法。
考虑AR(1)过程
其中 \(\alpha, \beta, \sigma\) 是常数,\(\epsilon_1, \epsilon_2, \ldots\) 是独立同分布且标准正态。
假设
这个过程违反了大数定律的独立性假设 (因为 \(X_{t+1}\) 依赖于 \(X_t\) 的值)。 与大数定律类似的收敛仍然会发生。
证明序列 \(X_1, X_2, \ldots\) 是同分布的。
使用模拟证明大数定律类似的收敛成立,其中 \(\alpha = 0.8\), \(\beta = 0.2\)。
Solution to Exercise 19.3
第一题答案
关于第一部分,我们认为 \(X_t\) 在所有 \(t\) 时刻的分布与 \(X_0\) 相同。
为了构建证明,我们假设这个命题对 \(X_t\) 是正确的。
现在我们证明它对于 \(X_{t+1}\) 也是正确的。
首先我们验证均值是正确的:
其次我们也得到了正确的方差:
最后,由于 \(X_t\) 和 \(\epsilon_0\) 都是正态分布并且彼此独立,这两个变量的任何线性组合也是正态分布的。
我们现在已经展示了
我们可以得出结论,这个AR(1)过程违反了独立性假设,但是分布相同。
第二题答案
σ = 10
α = 0.8
β = 0.2
n = 100_000
fig, ax = plt.subplots(figsize=(10, 6))
x = np.ones(n)
x[0] = st.norm.rvs(α/(1-β), α**2/(1-β**2))
ϵ = st.norm.rvs(size=n+1)
means = np.ones(n)
means[0] = x[0]
for t in range(n-1):
x[t+1] = α + β * x[t] + σ * ϵ[t+1]
means[t+1] = np.mean(x[:t+1])
ax.scatter(range(100, n), means[100:n], s=10, alpha=0.5)
ax.set_xlabel(r"$n$", size=12)
ax.set_ylabel(r"$\bar{X}_n$", size=12)
yabs_max = max(ax.get_ylim(), key=abs)
ax.axhline(y=α/(1-β), ls="--", lw=3,
label=r"$\mu = \frac{\alpha}{1-\beta}$",
color = 'black')
plt.legend()
plt.show()
我们看到在独立性假设被违反的情况下,\(\bar{x}\) 仍然收敛于 \(\mu\)。





